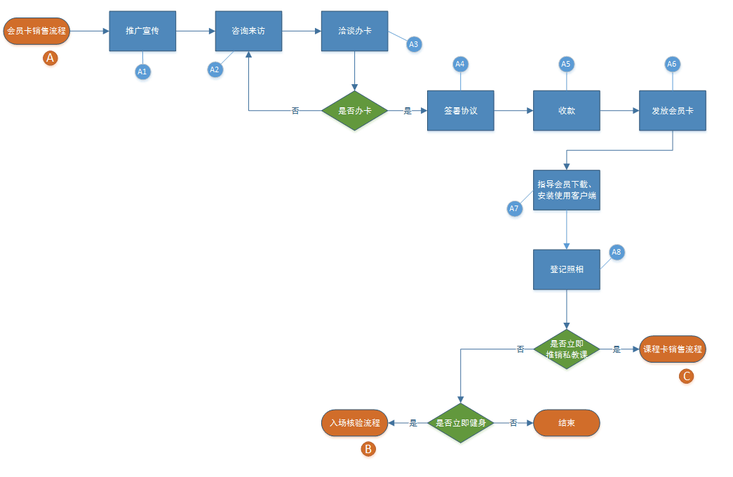
A、会员卡销售流程图

1、前台(水吧)客服在“会籍管理”功能中,将新办的会员卡号和绑定密码(一般是手机号)添加到会籍信息中;

2、前台(水吧)客服在《会籍信息登记备案表》中填写刚刚添加的会籍信息;

3、前台(水吧)客服将“会员卡号”和“绑定密码”填写在《联合健身移动应用入门指南》的底页中,交给会员即可。

1、会籍顾问指导会员下载、安装联合健身客户端。

2、会籍顾问指导会员注册账号,绑定会员卡。

3、会籍顾问指导会员如何预约、取消预约团体课,如何查看教练,如何开通朋友功能,如何分享照片并发表评论。